Square Snaps is a photo printing platform with over 25 years experience in delivering beautiful printed products to their customers. The company needed a complete redesign of the website to keep their leading position on an overcrowded market.
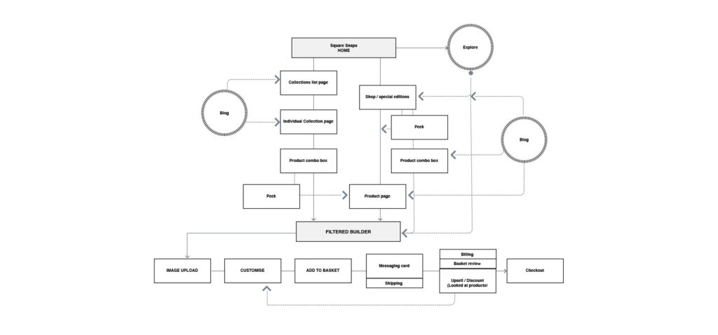
The new platform had to accommodate an expanding range of products and customisations but still stay simple and intuitive. I designed a modular system which formed key pages catered for the different personas and business objectives. The flexibility of the framework allowed the SS team to mix and match these modules to best suit their needs.
The site also allowed users to customise their prints through a builder. The challenge was to give enough creative freedom without overcomplicating the UI. We took a simplified approach for smaller devices.
CLIENT Square Snaps
TASKS Workshop / User Experience / User Interface / User Testing / Prototyping